5g影院

就医指南

就诊须知


一、各院区地址及门诊开放时间

院区地址门诊开放时间
庆春院区杭州市上城区庆春路79号周一至周日:

8:00-12:00, 13:30-17:00

(节假日安排将另行通知)

之江院区杭州市西湖区梧桐路366号
总部一期杭州市余杭区文一西路1367号

二、门诊挂号缴费工作时间

院区自助机人工挂号缴费窗口
庆春院区6:30-18:306:45-17:30(门诊6-8楼)
之江院区6:30-18:307:30-17:30(门诊1-3楼)
总部一期6:30-18:307:30-18:00(门诊1-3楼)
注:门诊结束前30分钟停止挂号,即11:30停止挂上午号;16:30停止挂下午号

三、如何现场挂号?

自助机挂号人工窗口挂号

1、门诊各楼层的自助机有自助挂号、缴费、预约挂号、预约取号及取消、账户管理等功能,还可自助预约检查项目。

2、自助机支持支付宝、微信、银联卡等方式支付。

3、初次就诊患者持二代身份证/医保电子凭证/实体医保卡通过自助机可自助挂号。

未带有效身份证件的患者可至人工窗口填写就诊信息登记表,挂普通门诊就诊,并及时至自助机进行二代身份证实名建档。

四、温馨提醒

门诊就诊流程

取药须知

一、门诊患者取西药流程

为使您取药过程方便、快捷,用药安全、有效。请您在取药时注意以下几点:


1.医生为您开具药物处方后,请先付费,再根据缴费凭条上提示到门诊西药房指定窗口按序取药。


2.若医生给您开具了必须做皮试的药品,请先到注射室做皮试,若结果为阴性,再付费取药;若结果为阳性,则请医生为您重新开具其他药品。


3.请凭就诊卡或缴费凭条取药,药师会将药品和用药指导单发给您,宣教相关注意事项。请您即时核对药品,以免误取漏取。核对事项:
①核对用药指导单或注射单上的病人姓名;②核对所取到药品名称是否与用药指导单相符;③核对药品数量及规格,药品有效期,药品包装是否完好、无破损。


4.请按照医生或药师所交代的药品使用方法使用药品。如有疑问可以向药品咨询窗口详细咨询。

温馨提醒

1.取药时请您自备环保袋。

2.在用药过程中,出现药物不良反应或发现药品有异样,可致电药房87236339(庆春院区)、87237159(之江院区)、87232250(总部一期)

3.门诊西药房工作时间:


院区日期工作时间
庆春院区周一至周日8:00-17:30
总部一期周一至周日8:00-17:30
之江院区周一至周日8:00-17:30


二、门诊患者取中药流程

1. 庆春院区门诊中药房分为中成药房和草药房。


2. 医生为您开具处方后,请先付费,再根据缴费凭条上提示到门诊中药房指定窗口按序取药。


3. 如取成药,凭就诊卡或付费凭条至成药窗口取药,药师会将药品发给您,宣教相关注意事项,请您核对药品,避免误取漏取药品。


4 .如取草药,凭就诊卡或付费凭条至中草药窗口取处方,药师根据处方调配药物,在等候相应时间后凭处方取药。


5. 请在取药后即时核对药品,核对事项:①核对用药指导单上的病人姓名;②核对所取到的药品名称是否与用药指导单相符;③核对药品数量及规格,药品有效期,药品包装是否完好、无破损。


6. 我院提供中草药代煎及代寄服务,详情可咨询中草药窗口。


温馨提醒

为保证您和他人用药安全,中草药不接受退药。


三、患者如何进行退药、退费?

按《医疗机构药事管理规定》(卫医政发〔2011〕11号)中第二十八条规定:“为保证患者用药安全,除药品质量原因外,药品一经发出,不得退换”。但确因严重不良反应、 过敏反应或其它特殊原因的患者,可凭处方、发票、医生出具的退药申请单,经药房审核同意后,到人工窗口退费。

患者住院服务指南

一、预约住院

1.您在门诊就诊时,如需住院治疗,门诊医生会开具入院申请单,请您用微信、支付宝或淘宝扫描入院申请单上的二维码自助预约住院,非预住院患者扫码后回家等待住院通知,预住院患者持入院申请单、各类告知书、身份证、实体或电子就诊卡(参保患者携带医保卡)到所在院区入院服务中心办理预住院手续。


2.待床期间请保持手机通畅,医院会以电话或短信的方式通知您住院。


3.待床期间如病情出现变化请及时到医院就诊。

二、住院办理

1.医院根据患者病情的轻重缓急及住院预约的先后顺序安排患者住院。接到住院通知后,请您根据要求在规定时间内来院,如不能按时到院,应及时告知入院服务中心工作人员。如未按时办理入院手续或办理入院手续后患者本人未及时进入病房则视为自动放弃床位。


2.以下情况可能影响手术:感冒发热、使用特殊药物

(如华法林、阿司匹林、波立维、泰嘉、利血平、拜瑞妥、银杏叶片等抗血栓药物或降血压药物)、月经期将近(女性),请及时告知入院服务中心工作人员。服用降血压类等慢性疾病类药物的患者,手术当日服药方法请在入院后咨询病房医护人员。


3.请您按住院通知要求时间段内办理入院手续,办理时请出示患者本人电子或实体身份证、医保卡。入院预缴款支持支付宝、微信、银联卡、现金支付。


三、院前检查

办理入院手续后,根据您的病情和诊疗计划,您可能要先完成一些住院前检查,入院服务中心工作人员会告知您检查时间、地点和注意事项。如无法按预约时间进行检查请及时告知。


四、各院区入院服务中心地址及住院手续办理时间

1.我院庆春院区、之江院区、总部一期、城站院区均有住院病房,请您根据通知到指定地点取号办理入院手续并住院。


2.各院区入院服务中心地址

入院服务中心地址
庆春院区入院服务中心庆春路 79 号  ,1号楼2楼
之江院区入院服务中心梧桐路366号, 门诊1楼
总部一期入院服务中心

文一西路1367号,门诊楼1楼D区

城站院区入院服务中心城站路 58 号  ,8号楼1楼

3.各院区住院手续办理时间和地点

院区时间和地址
庆春院区周一到周五07:30-18:00,周末及节假日8:00-18:00,1号楼2楼或6号楼1楼;18:00-08:00,1号楼1楼急诊收费处。
之江院区周一到周日(包括节假日)8:00-18:00,门诊1楼;18:00-08:00,1号楼1楼急诊收费处。
总部一期

周一到周五07:30-18:00,周末及节假日8:00-18:00(中午休息),门诊楼1楼C区门诊/住院结算中心地点;18:00-08:00,2号楼1楼急诊收费处。

城站院区周一到周五07:30-20:00,周末及节假日8:00-20:00,8号楼1楼;18:00-08:00,庆春院区急诊收费处。

五、注意事项



1.办理住院手续后,患者本人必须进入病房,否则床位不予保留。


2.来院请全程规范佩戴口罩。住院期间非必要不陪护,如确因病情需要,每位患者最多限一位陪客,谢绝探视。


3.住院物品准备:病房为每位患者备有床单位用物、床头柜、陪客椅、一个热水瓶,其余生活物品及陪客用物请自行准备。为了患者的检查、手术、治疗等顺利进行,请在入院前去除首饰(包括但不限于项链、戒指、手镯等),去除美甲片(手/足)、指甲油,避免携带贵重物品入院。


住院流程

住院宣教

住院须知

住院流程



四院区住院衣食住行小宝典

(点击图片翻阅)


一、庆春院区


二、之江院区


三、总部一期


四、城站院区

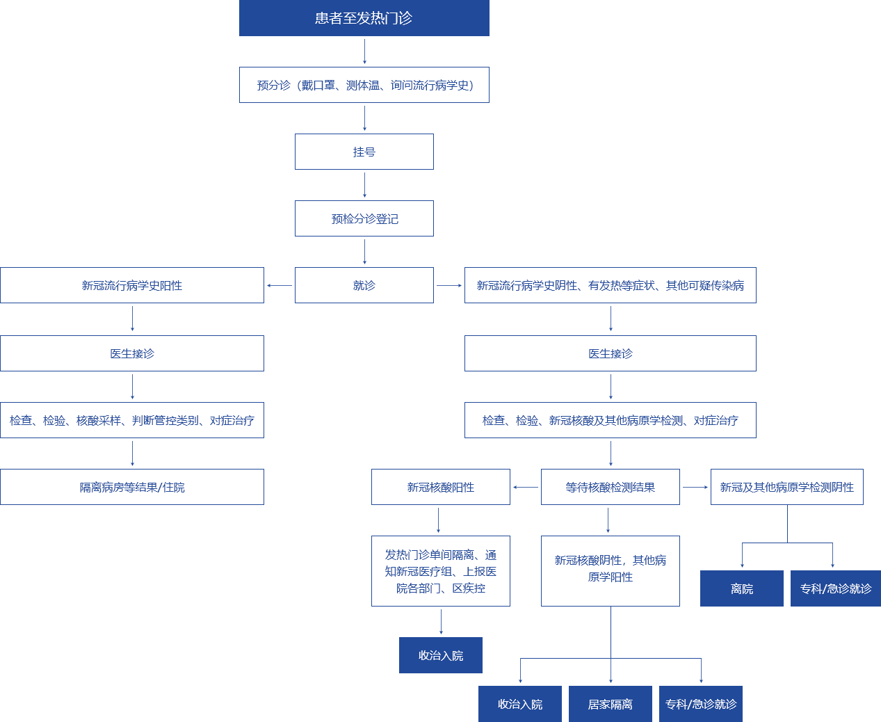
发热门诊就诊指南

发热门诊接诊范围:

1、体温≥37.5°;

2、 新冠肺炎相关十大症状:发热、干咳、鼻塞、流涕、乏力、咽痛、肌肉酸痛、腹泻、结膜炎、味觉嗅觉减退或消失;

3、 新冠肺炎相关流行病学史阳性:

1) 、有28天内中高风险区所在县(市、区)旅居史、边境城市旅居史、境外旅居史、国内正开展全员核酸检测的城市

2) 、隔离病房或集中隔离点工作、进口冷链监管仓或加工工作、航空口岸工作等新冠高危职业人群

3) 、健康码及行程码为红码和黄码

4) 、密接、次密接及其他重点管控人员解除管控后28天内有症状人员

5) 、28天内与上述人员接触后有症状者

4、其他可疑传染病:水痘、麻疹、登革热、流感等。


发热门诊就诊流程:


各院区发热门诊地址:

总部一期:门诊一楼A区(门诊南侧进入)

庆春院区:9号楼1楼

之江院区:1号楼1楼

温馨提醒: 发热门诊就诊、消毒、隔离流程严密,勿须过度担心!


急诊流程

急诊室为处理紧急病症而设立,提供24小时急救服务。其功能是处理真正紧急的病症,分诊为非紧急的病人可能需要等候较长时间。我院急诊室包含胸痛中心、卒中中心和创伤中心。


一、什么是急症?

急症是指一些如果不能得到及时救治即会导致病人严重伤残或死亡的病症及受伤事件。


二、预检分诊及挂号

1.到达急诊室的病人先到预检分诊台,出示病历和就诊卡,取挂号单。

2.携带挂号单至大厅收费处挂号,出示身份证、病历和就诊卡或其他有效身份证件。

3.预检护士对病人进行初步评估确定分诊类别,依据分诊类别决定病人就诊的先后次序,以确保病情危殆或紧急者能尽快得到救治。

4.病情稳定的病人可在相应的候诊区等待医生的诊治。

5.候诊期间有症状加重及时告知预检护士。


三、急诊病人诊治流程表


                                                       

Ⅰ类:病人由于遭受重大的事件处于危及生命的情况下或生命体征不稳定需要立即复苏。

Ⅱ类:病人处于一个潜在危及生命的情况,生命体征处于临界状态需要立即处理和持续的严密监护。

Ⅲ类:病人处于一个严重情况,生命体征相对稳定,需要尽早治疗。

Ⅳ类:病人处于急性但稳定的情况,生命体征稳定,可等待一段时间而无严重并发症发生。

Ⅴ类:病人损害较小,情况稳定,可等待就诊而无恶化。